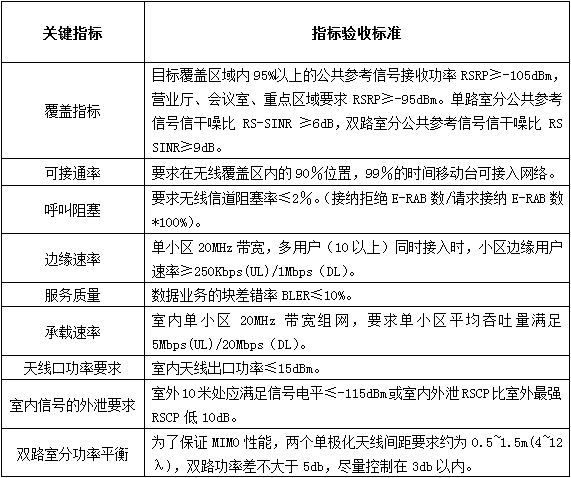
在TD-LTE室分站点验收重点关注是否按图施工,并对覆盖、室分信号外泄、吞吐率、切换成功率、双通道功率平衡性等指标进行验证,以及新业务和新功能的验证。
TD-LTE室分系统应严格控制不同系统之间的干扰,所使用的器件和线缆应涵盖所有需要接入系统的工作频段,相关器件指标应满足《室内分布系统验收规范》中关于无源器件及室分天线相关的要求,安装工艺和网络性能应满足各系统单独验收时的具体要求。
现场需关注覆盖区域测试场强是否符合要求;需关注LTE信号与其他GSM、TD和WLAN信号的干扰情况是否满足要求;现场进行业务测试,关注吞吐量、上下行速率、通话质量是否满足要求,有无掉话、质差情况。
以某地市网优进行室分验收的关键指标为例:
案例分享:
双路改造后测试发现,终端在单双流间切换,下载速率偏低。
原因:由于原室分设计和实际实施不符合,导致双路改造时在其中一通道上增加了耦合器和负载,天线口功率严重不平衡,差值在15dB左右。(备注:双路室分改造建设时,利旧一路旧天馈时双路功率差不大于5db,尽量控制在3db以内)
如下图测试数据可得出MIMO天线口功率不平衡对双路室分性能影响巨大。
- 还没有人评论,欢迎说说您的想法!

渝公网安备 50010802001140号